신경망의 역전파는 우선 출력값과 정답값을 손실함수로 오차를 구한다.
그리고 경사하강법으로 오차를 바탕으로 가중치와 편향을 수정한다.

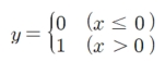
- 1. 계단함수


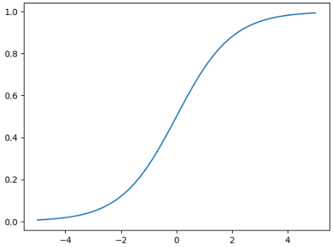
- 2. 시그모이드 함수


- 3. 하이퍼볼릭 탄젠트


- 4. ReLu


- 5. Leaky ReLu


- 6. 항등함수
y = x

- 7. softmax 함수
- 주로 분류문제에서 사용하는 비선형 함수임

손실 함수 = 오차 함수 = 비용 함수
- 신경망에서 결과로 출력되는 여러 값들은 각각 정답이 존재한다.
이때, 출력값과 정답의 오차를 정의하는 함수를 손실함수라고 한다. - 오차값이 클수록 신경망의 정답률이 떨어짐을 의미
- 학습은 이러한 오차값을 줄여야한다.
- 1. 오차제곱합 SSE ( sum of squares for Error )

- 2. 평균 제곱 오차 MSE ( Mean Square Error , MSE )

- 3. 평균 제곱근 오차 RMSE ( Root Mean Square Error )

- 4. 교차 엔트로피 오차 CEE ( Cross Entropy Error )


경사하강법
- 오차를 차례대로 이전 층으로 전파시켜서, 가중치와 편향을 조금씩 수정하면서 최적화 하는 알고리즘
- 종류
- 확률적 경사 하강법 SGD
- 미니 배치 경사 하강법
- 모멤텀 기반 경사 하강법
- Adam ( Adaptive Moment Estimation )
- RMSProp ( Root Mean Square Propagation )
'코딩 및 기타' 카테고리의 다른 글
| isaac sim install (1) | 2025.01.03 |
|---|---|
| ros ubuntu install (1) | 2024.12.30 |
| openAI Gym test (0) | 2024.12.16 |
| ProjectFileAppend , ProjectFileAppendProducer (0) | 2024.12.06 |
| 강화 학습이란? (0) | 2024.11.25 |